Les commissions
Les commissions
Le conseil municipal compte 15 élus. Ceux-ci ont élu :
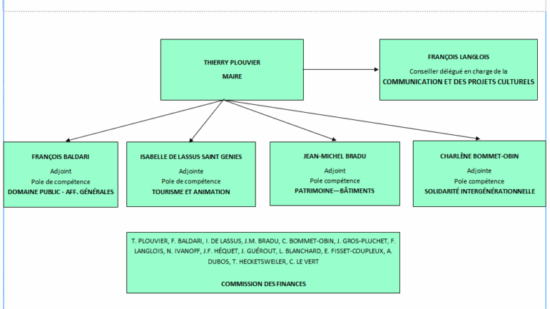
- Maire : Thierry PLOUVIER. Le Maire, également Conseiller départemental de l’Eure, représente la commune dans de nombreuses instances comme le comité départemental de tourisme, le comité national de fleurissement, l’association des plus beaux villages de France, la route historique Normandie-Vexin, la Secomile, les associations locales, la bibliothèque, la maison de retraite de Lyons…etc.
Le travail des 4 adjoints élus et des deux conseillers délégués s’articule autour de 4 pôles de compétence qui leur sont attribués.
- 1er Adjoint : François BALDARI. Il anime le pôle de compétence des Affaires générales et de l’espace public. Il a la responsabilité des personnels des espaces verts, la régie des marchés, ainsi que la commande publique. Il est épaulé par Isabelle de Lassus Saint Geniès, conseillère municipale déléguée.
- 2ème Adjoint : Laurence CROSTHWAITE a la responsabilité du pôle Affaires sociales et solidarité. Elle fait équipe avec Cynthia Verdier, conseillère municipale déléguée.
- 3ème Adjoint : Jean-Michel BRADU au pôle du batimentaire a la responsabilité de la gestion et la maintenance des bâtiments communaux ainsi que des personnels concernés.
- 4ème Adjoint: François LANGLOIS est responsable du pôle Communication – Culture – Animation – Manifestations. Il fait équipe avec Jean-François Héquet, conseiller municipal délégué.
Composition des commissions:
|
Commission de l’occupation du domaine public (terrasses, marchés…) |
||
|
François Baldari |
Isabelle de Lassus |
Pierre-Yves Delacour |
|
Jean-François Héquet |
|
|
|
Commission cimetière |
||
|
François Baldari |
Isabelle de Lassus |
Pierre-Yves Delacour |
|
Jean-François Héquet |
|
|
|
Commission eau et assainissement |
||
|
François Baldari Titulaire SIAEPAP |
Isabelle de Lassus Suppléant SIAEPAP |
Luc Blanchard Titulaire SIAEPAP |
|
Pierre-Yves Delacour Suppléant SIAEPAP |
|
|
|
Commission stationnement-parkings-signalétique-routes & sécurité |
||
|
François Baldari |
Isabelle de Lassus |
Pierre-Yves Delacour |
|
Jean-François Héquet |
|
|
|
Commission travaux sur espaces publics |
||
|
François Baldari |
Isabelle de Lassus |
Pierre-Yves Delacour |
|
Jean-François Héquet |
|
|
|
Commission d’attribution des logements Secomile |
||
|
Thierry Plouvier Représentant titulaire |
Cynthia Verdier Déléguée titulaire |
Laurence Crosthwaite Déléguée suppléante |
|
Commission en direction des seniors |
||
|
Laurence Crosthwaite |
Cynthia Verdier |
Marie-Claire Duguet |
|
Véronique Richy |
|
|
|
Commission en direction des jeunes |
||
|
Laurence Crosthwaite |
Cynthia Verdier |
Aurélien Dubos |
|
Commission distribution alimentaire |
||
|
Laurence Crosthwaite |
Cynthia Verdier |
Repésentant Saint Vincent de Paul |
|
Luc Blanchard |
Véronique Richy |
|
|
Commission veille et visites aux habitants |
||
|
Laurence Crosthwaite |
Cynthia Verdier |
Luc Blanchard |
|
Véronique Richy |
Représentant Saint Vincent de Paul |
Marie-Claire Duguet |
|
Commission de gestion – entretien des bâtiments communaux |
||
|
Jean-Michel Bradu |
Aurélien Dubos |
|
|
Luc Blanchard |
|
|
|
Personnes référentes bâtiments |
||
|
Complexe sportif |
Aurélien Dubos |
|
|
Salle des Fêtes |
Jean-Michel Bradu |
|
|
Salle des Associations |
Luc Blanchard |
|
|
Autres bâtiments |
|
|
|
Commission travaux |
||
|
Jean-Michel Bradu |
Aurélien Dubos |
Jean-François Héquet |
|
Luc Blanchard |
|
|
|
Commission gestion du personnel technique (bâtiment) |
||
|
Jean-Michel Bradu |
Aurélien Dubos |
|
|
Commission manifestations – comité des fêtes |
||
|
Marie-Claire Duguet |
Jean-François Héquet |
François Langlois |
|
Luc Blanchard |
Membre comité des fêtes |
Membre comité des fêtes |
|
Commission communication-relations avec les associations |
||
|
François Langlois |
Jean-François Héquet |
Laetitia Vallette-Viallard |
|
Commisison évènements culturels |
||
|
Laetitia Vallette-Viallard |
François Langlois |
Jean François Héquet |
|
Cynthia Verdier |
Véronique Richy |
|
|
Commission manifestations patriotiques |
||
|
Thierry Plouvier |
Jean-François Héquet |
Représentant du souvenir français |
Représentation dans les instances:
|
Communauté de communes Lyons Andelle (CdCLA) |
François Baldari |
|
Syndicat scolaire (3 titulaires – 1 suppléant) |
Jean-Michel Bradu |
|
Aurélien Dubos |
|
|
Thierry Plouvier |
|
|
Véronique Richy (suppléante) |
|
|
Commission d’appel d’offres (3 titulaires – 3 suppléants) |
Thierry Plouvier (président commission) |
|
François Baldari |
|
|
Jean-François Héquet |
|
|
Pierre-Yves Delacour (suppléant) |
|
|
François Langlois (suppléant) |
|
|
Isabelle de Lassus (suppléant) |
|
|
Syndicat intercommunal de l’électricité et du gaz de l’Eure (SIEGE) |
François Baldari |
|
Isabelle de Lassus |
|
|
Syndicat intercommunal d’adduction d’eau potable Andelle et Plateaux (SIAEPAP) (2 titulaires et 2 suppléants) |
François Baldari |
|
Luc Blanchard |
|
|
Isabelle de Lassus (suppléant) |
|
|
Pierre-Yves Delacour (suppléant) |
|
|
Syndicat des gymnases (collèges) |
Jean-Michel Bradu |
|
Aurélien Dubos (suppléant) |
|
|
Syndicat de l’aérodrome Etrépagny |
Thierry Plouvier |
|
François Baldari |
|
|
Commission des impôts directs (5+1 titulaires – 5+1 suppléants) |
Thierry Plouvier |
|
Luc Blanchard |
|
|
Aurélien Dubos |
|
|
Jean-François Héquet |
|
|
Cynthia Verdier |
|
|
François Langlois |
|
|
Mme Armand (membre suppléant) |
|
|
Mr Claude Lhernault (membre suppléant) |
|
|
Mr Philippe Wallecan (membre suppléant) |
|
|
MrPatrick Lorrain (membre suppléant) |
|
|
Mme Ducrocq (membre suppléant) |